
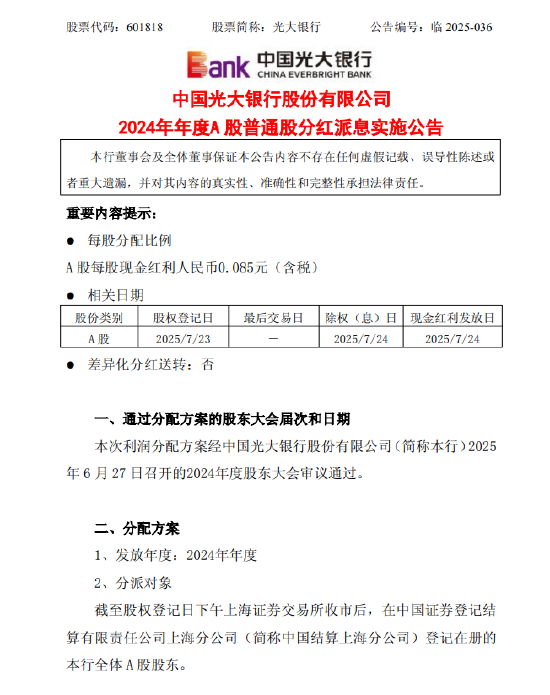
7月17日金融一线消息,光大银行发布公告,公司A股每股现金红利人民币0.085元。本次利润分配以截至股权登记日的本行总股本59,085,551,061股为基数,每股派发现金红利人民币0.085元(含税),共计派发现金红利人民币5,022,271,840.19元(含税,利润分配总额差异系每股现金红利的尾数四舍五入所致)。其中,A股股本为46,406,815,561股,派发现金红利人民币3,944,579,322.69元(含税)。连同已派发的2024年度中期现金红利,本行2024年全年每股派发现金红利人民币0.189元(含税),合计派发现金红利总额人民币111.67亿元(含税)。

睿迎网提示:文章来自网络,不代表本站观点。